Ο ινδικός όμιλος ετερογενών δραστηριοτήτων Reliance είναι έτοιμος να ξεπεράσει το Flipkart που υποστηρίζεται από την Amazon και τη Walmart στον αγώνα για την αγορά ηλεκτρονικού εμπορίου 150 δισεκατομμυρίων δολαρίων της χώρας, προέβλεψαν οι αναλυτές της Bernstein σε μια καυστική έκθεση προς τους πελάτες αυτή την εβδομάδα, αμφισβητώντας τις επικρατούσες απόψεις του κλάδου που ευνοούν τον κατεστημένο παγκόσμιο εργοστάσια παραγωγής ενέργειας.
Η προβολή του Bernstein βασίζεται σε ένα κουαρτέτο συναρπαστικών πλεονεκτημάτων που υποστηρίζουν ότι θα ωθήσουν την Reliance στην κορυφή: ένα ισχυρό δίκτυο λιανικής, ένα σαρωτικό δίκτυο κινητής τηλεφωνίας, ένα ολιστικό ψηφιακό οικοσύστημα και ένα «πλεονέκτημα οικιακού πεδίου» σε ένα διαβόητο προκλητικό ρυθμιστικό τοπίο. Αυτοί οι παράγοντες θα βοηθήσουν τη Reliance να καταλάβει το μεγαλύτερο μέρος της τεράστιας αγοράς ηλεκτρονικού εμπορίου μακροπρόθεσμα, δήλωσε η εταιρεία διαχείρισης πλούτου.
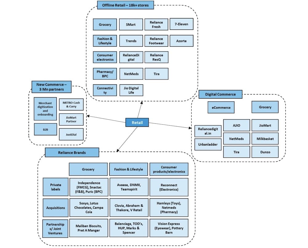
Η Reliance Retail, θυγατρική της Reliance Industries, είναι ήδη κυρίαρχη δύναμη, που λειτουργεί τη μεγαλύτερη αλυσίδα λιανικής της χώρας, με πάνω από 18.000 καταστήματα. Η Bernstein βλέπει την εκτεταμένη φυσική παρουσία του ομίλου ετερογενών δραστηριοτήτων, που ενισχύεται από πολυάριθμες πρόσφατες εξαγορές εταιρειών λιανικής με εστίαση στο ηλεκτρονικό εμπόριο και μια συνεργασία με τη
Meta
για την ανάπτυξη μιας πλατφόρμας επικοινωνίας μικρών επιχειρήσεων μέσω του WhatsApp Business ως μια τρομερή «ανταγωνιστική τάφρο» για την Ινδία εργοστάσιο παραγωγής ηλεκτρικού ρεύματος. Το ηλεκτρονικό εμπόριο εξακολουθεί να αντιπροσωπεύει λιγότερο από το 10% του συνολικού λιανικού εμπορίου της Ινδίας.
Οικοσύστημα Reliance Retail. (Εικόνα και ανάλυση: Bernstein)
Αντίθετα, το Flipkart, το οποίο εξαρτάται σε μεγάλο βαθμό από την κατηγορία ασύρματων και κινητών – αντιπροσωπεύοντας τις μισές πωλήσεις ηλεκτρονικού εμπορίου στην Ινδία – αντιμετωπίζει ανησυχίες καθώς οι αποστολές smartphone στη χώρα καθυστερούν. Επιπλέον, ο χαρακτήρας χαμηλότερου περιθωρίου κέρδους της κατηγορίας smartphone απαιτεί τόσο το Flipkart όσο και το Amazon να αναπτύξουν τις κατηγορίες υψηλού περιθωρίου κέρδους.
Για την Amazon, η πρόσφατη δεσμευμένη επένδυση 12,7 δισεκατομμυρίων δολαρίων στις Υπηρεσίες Ιστού της Amazon στην Ινδία υποδηλώνει μια αλλαγή εστίασης προς τις υπηρεσίες cloud στην αγορά της Νότιας Ασίας. Η έκθεση του Bernstein αποκαλύπτει ότι ενώ η επιχείρηση cloud της Amazon λειτουργεί με απώλειες μόνο από 500.000 έως 1 εκατομμύριο δολάρια, το τμήμα ηλεκτρονικού εμπορίου έχει χάσει έως και 500 εκατομμύρια δολάρια στην Ινδία.
Επιπλέον, η Amazon χάνει έδαφος σε κατηγορίες υψηλού κέρδους όπως η μόδα. Ενώ η Flipkart διεκδικεί ένα επιβλητικό μερίδιο αγοράς 60% σε αυτόν τον τομέα, η Amazon καταλαμβάνει μόνο το 20%. Σύμφωνα με τον Bernstein, το AJio της Reliance είναι καυτό, εξασφαλίζοντας ήδη πάνω από το 15% της αγοράς μόδας.
Ο Bernstein αποτιμά την επιχείρηση ηλεκτρονικού εμπορίου της Reliance Retail στα 36,4 δισεκατομμύρια δολάρια, ξεπερνώντας την προσαρμοσμένη αποτίμηση της Flipkart 33 δισεκατομμυρίων δολαρίων μετά την απόσχιση του PhonePe.
Αναμφισβήτητα το πιο τρομακτικό εμπόδιο που αντιμετωπίζει η Amazon και το Flipkart είναι το περίπλοκο ρυθμιστικό περιβάλλον της Ινδίας. Η τοπική νομοθεσία εμποδίζει αυτές τις εταιρίες μοντέλου αγοράς να κατέχουν, να πωλούν και να τιμολογούν προϊόντα απευθείας. Αντίθετα, το μοντέλο που βασίζεται σε αποθέματα της Reliance της επιτρέπει να πλοηγείται σε αυτές τις προκλήσεις με έλεγχο αποθέματος, αυτονομία τιμολόγησης και βελτιωμένη εμπειρία πελάτη.
Επιχειρηματικές πρακτικές και κανονισμοί ηλεκτρονικού εμπορίου στην Ινδία (Εικόνα και ανάλυση: Bernstein)
Ο Bernstein υποστηρίζει επίσης ότι το σχετικά μη ανεπτυγμένο οικοσύστημα πωλητών της Ινδίας εμποδίζει την εκτέλεση ενός καθαρού μοντέλου αγοράς, ενός μοντέλου που ευθύνεται για πάνω από το 80% της ακαθάριστης αξίας εμπορευμάτων του ηλεκτρονικού εμπορίου στην Κίνα. Παρόλα αυτά, σημειώνουν, το μοντέλο τρίτου κατασκευαστή αποδεικνύεται νικηφόρο όσον αφορά το βάθος SKU και είναι πιο απλό στην Κίνα λόγω της τυπικής ευθύνης των εμπόρων για εκπλήρωση μέσω εταιρειών ταχείας παράδοσης.

